威廉希尔·williamhill(中国)中文官方网站
首页
关于williamhill官网
集团简介
williamhill官网大事记
组织架构
成员单位
资质荣誉
经营发展
农村金融服务
现代农业产业
新闻中心
集团要闻
综合新闻
党建工作
领导信箱
信息公开
基本信息
经营管理
子公司信息
公示公告
产品介绍
农村金融服务
现代农业产业
政策资讯
williamhill威廉希尔官网
williamhill官网四季
印象williamhill官网
首页
关于williamhill官网
集团简介
williamhill官网大事记
组织架构
成员单位
资质荣誉
经营发展
农村金融服务
现代农业产业
新闻中心
集团要闻
综合新闻
党建工作
领导信箱
信息公开
基本信息
经营管理
子公司信息
公示公告
产品介绍
农村金融服务
现代农业产业
政策资讯
williamhill威廉希尔官网
williamhill官网四季
印象williamhill官网
信息公开
基本信息
经营管理
子公司信息
公示公告
首页
>
信息公开
>
公示公告
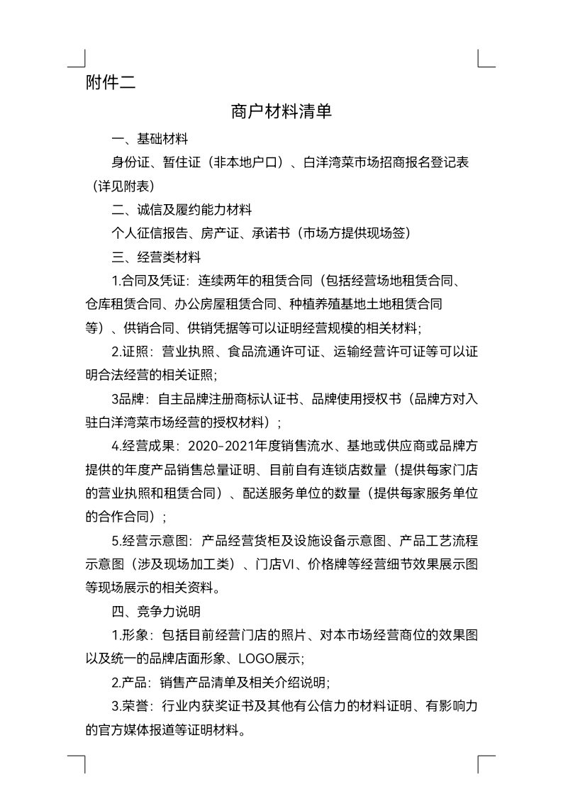
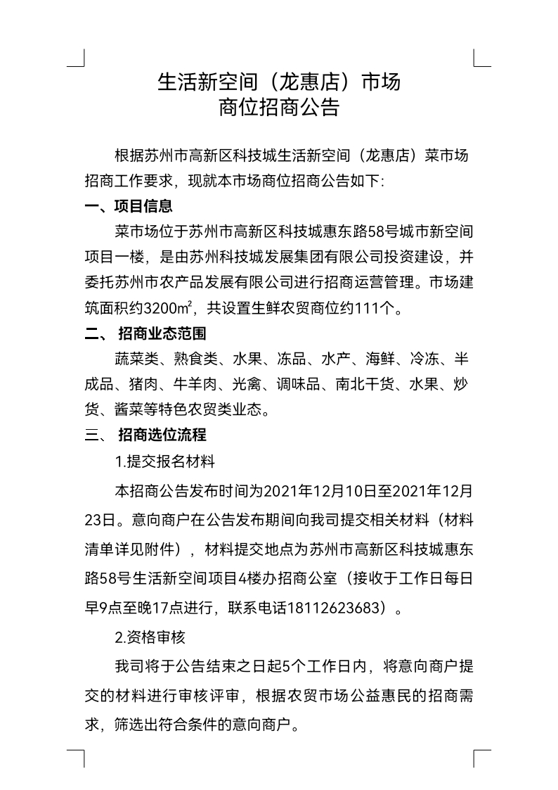
生活新空间(龙惠店)市场商位招商公告
发布时间:2021-12-10
浏览人数:
上一篇:
新民桥农贸市场租赁招标公告
下一篇:
元和农贸市场和湖沁农贸市场保安、保洁服务的招标公告